学校首页  |  加入收藏

校内专场

@毕业生 4月23日!5000+岗位!河南心连心化工集团、奇瑞汽车、鲁南制药集团以及昆山市名企组团等你来!

更新时间:2025-04-21 21:26:46点击次数:

4月23日(本周三),河南省高校毕业生就业市场将举办“豫荐未来 青春启航”—— 2025届河南省高校毕业生“春季攻坚行动”双选会第十五场河南心连心化学工业集团股份有限公司、奇瑞汽车股份有限公司、鲁南制药集团股份有限公司、广西田园生化股份有限公司、洛阳商业职业学院以及淳华科技(昆山)限公司、三一重机有限公司、昆山丘钛微电子科技股份有限公司等昆山市名企组团莅临现场招贤纳才,诚邀2025届毕业生和往届未就业毕业生参加!


时间地点



时间:20254239:00-12:00

地点:河南省高校毕业生就业市场(郑州市郑东新区相济路81号河南省大学生就业创业综合服务基地)

联系电话:0371-61179358


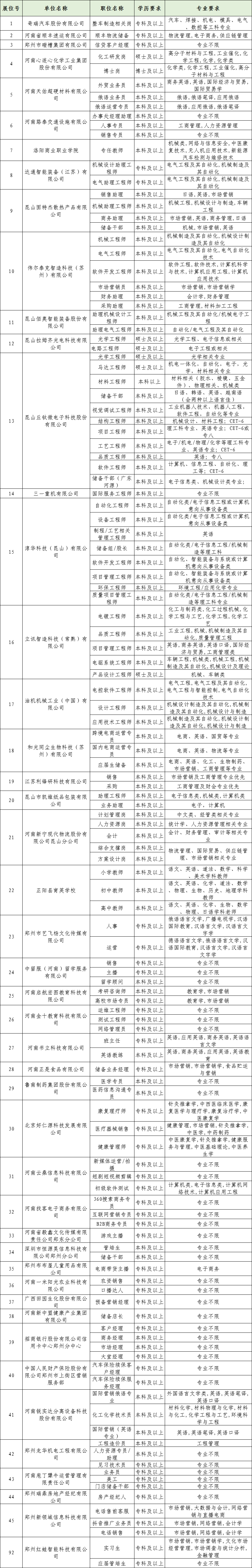
参会单位及岗位情况



用人单位持续报名中,部分参会单位及岗位信息如下:


图片


更多用人单位信息、在线投递简历可识别下方小程序查看。


图片


注意事项



请同学们提前查看用人单位介绍、岗位信息和岗位要求,锁定自己心仪的单位,携带纸质简历、成绩单、证书复印件等相关材料,精准投递简历。


交通方式



1.自驾:从郑州市区方向沿金水东路向东,到金水东路与文苑南路交叉口左转向北前行1千米路东;

2.公交:郑州市内乘坐114路、278路、312路、S177路公交车到相济路文苑西路站下车或乘坐115路、48路到郑州航院东校区站下车向南100米即到;

3.地铁:郑州市内乘坐地铁8号线到畅和街站下车从C出口出站后沿相济路向东1.5公里或换乘公交即到。

详细路线还可扫描下方二维码获取。


图片


近期活动预告


图片



(编辑:大学生就业指导中心)
Baidu
yo米直播足球